济南瀚达电子科技有限公司 专业气体检测监控一站式方案服务

当前位置: 网站首页 > 气体检测产品 > 固定分体式气体检测仪系列 >

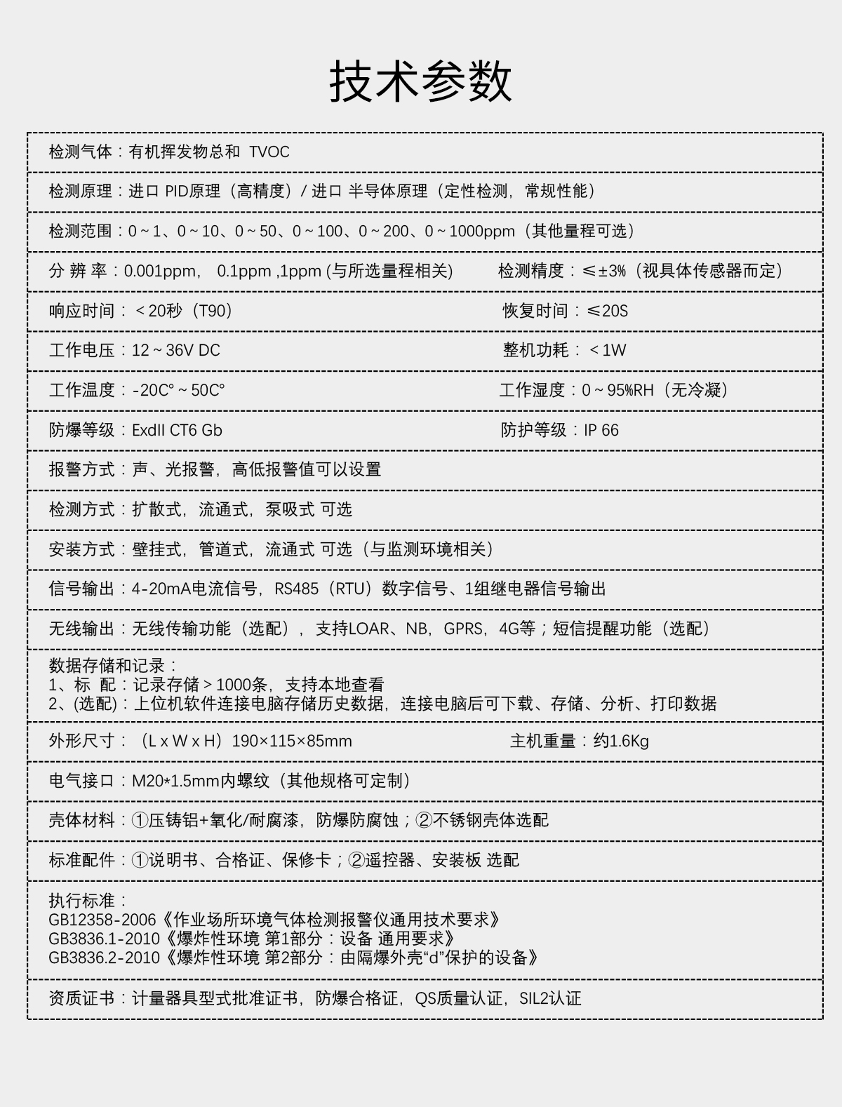
分体式TVOC探测器 HD-T1000-TVOC

产品概述:T1000-TVOC分体式TVOC气体探测器应用于现场24小时连续在线监测,现场液晶浓度显示和智能一体声光报警,传感器模组单元,可带电插拔,现场真正免标定,实现低维护成本,整机高防护等级,适用于各种危险场所和强酸强碱的腐蚀性环境。

在线咨询
  • 产品详情
  • 产品定制选配

T1000-有毒.jpgT1000-有毒-改_02产品内页-1000_03.jpg固定分体式TVOC检测仪

掌握核心定制选配

返回列表

上一篇: 分体式二甲苯气体探测器

下一篇: 分体式VOC气体检测仪

瀚达-专业气体工程师
24小时在线服务

提交需求快速为您推荐合适产品

济南瀚达电子科技有限公司 188-5317-8077